Power Generation Technology ›› 2026, Vol. 47 ›› Issue (2): 295-303.DOI: 10.12096/j.2096-4528.pgt.260207

• Power Generation and Environmental Protection • Previous Articles    

Low-Load Stable Combustion Technology of 600 MW Supercritical Low-Calorific Value Lignite Octagonal Tangentially Fired Boiler

Baoqun GUO1, Jiahao YUE2, Maozhan CONG2, Hongpeng LIU2, Baizhong SUN2   

  1. 1.Guoneng Baoqing Coal Electrification Co. , Ltd. , Shuangyashan 155630, Heilongjiang Province, China
    2.School of Energy and Power Engineering, Northeast Electric Power University, Jilin 132011, Jilin Province, China
  • Received:2025-10-21 Revised:2025-12-20 Published:2026-04-30 Online:2026-04-21
  • Supported by:
    Jilin Provincial Natural Science Foundation Project(20210101072JC)

Abstract:

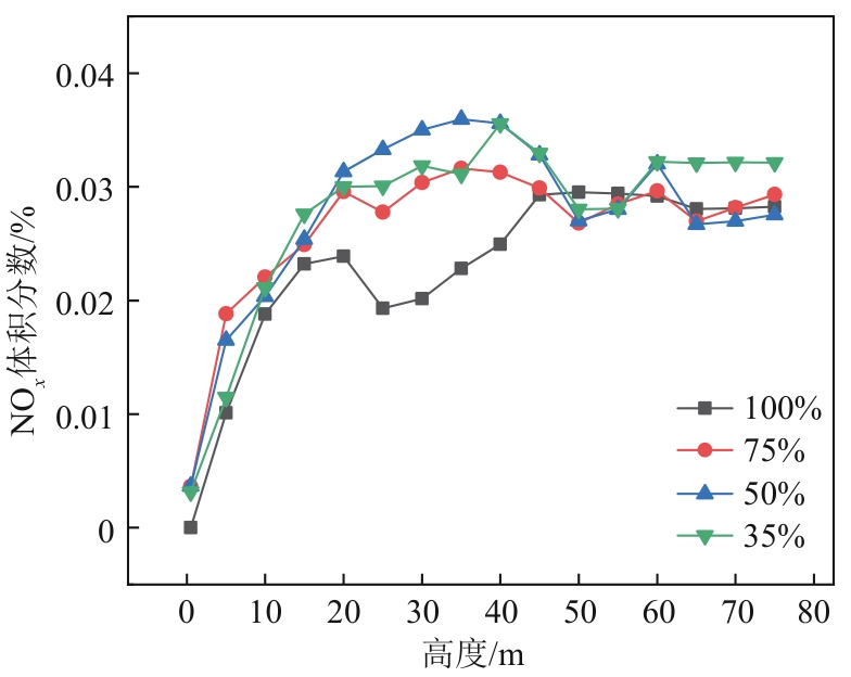
Objectives With the high proportion of new energy generation units connected to the power grid, higher requirements are put forward for the deep peak shaving capacity of traditional thermal power units. However, low-calorific value lignite boilers are difficult to burn stably under low-load conditions, so they need to be optimized and adjusted according to the actual situation. Methods By changing the combustion organization to compress the height of the flame center and improve the flame filling degree, combined with optimized operating parameters, stable combustion of the boiler under low-load conditions can be achieved. To predict the stable combustion effect, a comprehensive model of flow, heat transfer, mass transfer and combustion is established to study the combustion characteristics of a 600 MW supercritical low-calorific value lignite octagonal tangentially fired boiler at different loads (from 100% to 35%). Results Through local centralized coal feeding and operating No. 1, 3, 4, 5 and 7 coal mills, the minimum stable combustion load of a 600 MW supercritical octagonal tangentially fired boiler with a moisture content of 50% and a calorific value of 8.85 MJ/kg can reach 35%, and the NO x concentration at the furnace outlet does not change significantly under various loads. Conclusions Optimizing local centralized coal feeding and coal mill operation modes can solve the problem of difficult stable combustion of low-calorific value lignite boilers under low-load conditions, and improve the deep peak shaving capacity of power plants.

Key words: thermal power units, octagonal tangentially fired boiler, deep peak shaving, low-load stable combustion, numerical simulation, low-calorific value lignite, combustion characteristics

CLC Number: