发电技术 ›› 2026, Vol. 47 ›› Issue (1): 53-64.DOI: 10.12096/j.2096-4528.pgt.260105
逯静1, 杨源浩2, 汪中宏3, 王瑞2
收稿日期:2025-01-17
修回日期:2025-04-24
出版日期:2026-02-28
发布日期:2026-02-12
作者简介:基金资助:Jing LU1, Yuanhao YANG2, Zhonghong WANG3, Rui WANG2
Received:2025-01-17
Revised:2025-04-24
Published:2026-02-28
Online:2026-02-12
Supported by:摘要:
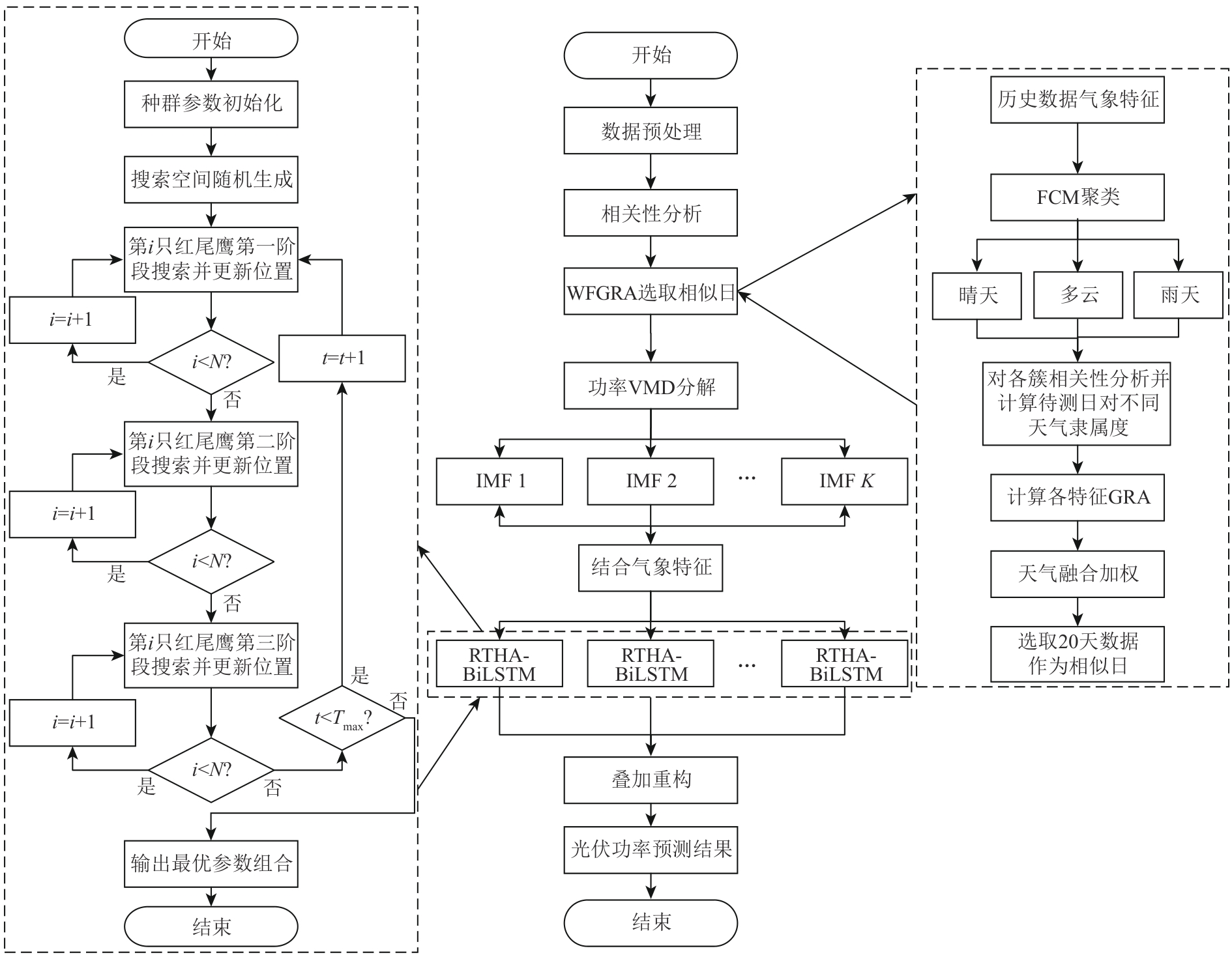
目的 为充分利用历史信息,最大限度地优化模型效果,提高光伏功率预测精度,提出了一种考虑天气耦合相似日的短期光伏功率预测方法。 方法 首先,利用模糊C均值聚类将数据集划分为不同天气类型,根据待测日对每个天气类型的隶属度和特征选择计算关联度权重因子,结合灰色关联分析计算历史日的相似度并筛选具有天气耦合的相似日集,通过变分模态分解将相似日集分解为不同频率的模态分量,实现进一步去噪。其次,为充分发挥模型非线性拟合能力,运用红尾鹰算法(red-tailed hawk algorithm,RTHA)对双向长短时记忆(bidirectional long short-term memory,BiLSTM)网络模型进行超参数寻优,并构建RTHA-BiLSTM模型对各个模态分量进行预测。最后,以我国江苏某电厂的实际数据为例进行仿真实验,验证所提方法的有效性。 结果 在晴天、多云和雨天场景下,与无相似日方法相比,所提方法在单一模型和组合模型中均方根误差分别降低了9.1%、6.1%、2.9%和11.1%、6.5%、13.9%。 结论 所提方法可有效提升光伏功率预测精度,具有较好的鲁棒性和较强的预测能力,能较好地应对不同场景下的预测任务。
中图分类号:
逯静, 杨源浩, 汪中宏, 王瑞. 考虑天气耦合相似日的短期光伏功率预测[J]. 发电技术, 2026, 47(1): 53-64.
Jing LU, Yuanhao YANG, Zhonghong WANG, Rui WANG. Short-Term PV Power Prediction Considering Weather-Coupled Similar Days[J]. Power Generation Technology, 2026, 47(1): 53-64.
| 气象特征 | 相关系数 | 气象特征 | 相关系数 |
|---|---|---|---|
| 总辐射 | 0.85 | 环境温度 | 0.24 |
| 直射辐射 | 0.59 | 相对湿度 | -0.14 |
| 散射辐射 | 0.84 | 气压 | -0.16 |
表1 气象特征与光伏功率的斯皮尔曼相关系数
Tab. 1 Spearman’s correlation coefficient between meteorological characteristics and photovoltaic power
| 气象特征 | 相关系数 | 气象特征 | 相关系数 |
|---|---|---|---|
| 总辐射 | 0.85 | 环境温度 | 0.24 |
| 直射辐射 | 0.59 | 相对湿度 | -0.14 |
| 散射辐射 | 0.84 | 气压 | -0.16 |
| 气象特征 | Spearman相关系数 | |||
|---|---|---|---|---|
| 聚类前 | 晴天 | 多云 | 雨天 | |
| 总辐射 | 0.85 | 0.84 | 0.82 | 0.76 |
| 直射辐射 | 0.59 | 0.72 | 0.54 | 0.34 |
| 散射辐射 | 0.84 | 0.84 | 0.81 | 0.71 |
| 环境温度 | 0.24 | 0.09 | 0.12 | 0.30 |
| 相对湿度 | -0.14 | -0.017 | -0.09 | -0.25 |
| 气压 | 0.16 | -0.052 | -0.03 | -0.19 |
表2 不同天气下的气象相关性分析
Tab. 2 Meteorological correlation analysis under different weather conditions
| 气象特征 | Spearman相关系数 | |||
|---|---|---|---|---|
| 聚类前 | 晴天 | 多云 | 雨天 | |
| 总辐射 | 0.85 | 0.84 | 0.82 | 0.76 |
| 直射辐射 | 0.59 | 0.72 | 0.54 | 0.34 |
| 散射辐射 | 0.84 | 0.84 | 0.81 | 0.71 |
| 环境温度 | 0.24 | 0.09 | 0.12 | 0.30 |
| 相对湿度 | -0.14 | -0.017 | -0.09 | -0.25 |
| 气压 | 0.16 | -0.052 | -0.03 | -0.19 |
| 超参数 | 寻优范围 |
|---|---|
| 学习率 | [0.001, 0.01] |
| BiLSTM神经元数 | [ |
| 批量大小 | [ |
表3 参数寻优范围
Tab. 3 Parameter optimization range
| 超参数 | 寻优范围 |
|---|---|
| 学习率 | [0.001, 0.01] |
| BiLSTM神经元数 | [ |
| 批量大小 | [ |
| 天气类型 | 模型 | 无相似日 | 有相似日 | ||||
|---|---|---|---|---|---|---|---|
| RMSE/MW | MAE/MW | R2 | RMSE/MW | MAE/MW | R2 | ||
| 晴天 | BP | 3.381 | 2.938 | 0.988 | 2.575 | 1.901 | 0.993 |
| ELM | 2.206 | 1.774 | 0.995 | 2.137 | 1.502 | 0.995 | |
| LSTM | 1.984 | 1.355 | 0.996 | 1.929 | 1.237 | 0.996 | |
| BiLSTM | 1.907 | 1.391 | 0.996 | 1.732 | 1.180 | 0.997 | |
| 多云 | BP | 6.179 | 4.556 | 0.946 | 5.315 | 3.995 | 0.961 |
| ELM | 5.357 | 4.144 | 0.960 | 4.733 | 3.478 | 0.968 | |
| LSTM | 4.611 | 3.642 | 0.970 | 4.420 | 3.272 | 0.972 | |
| BiLSTM | 4.362 | 3.163 | 0.973 | 4.092 | 2.888 | 0.976 | |
| 雨天 | BP | 5.615 | 4.436 | 0.759 | 5.251 | 3.806 | 0.789 |
| ELM | 5.446 | 4.250 | 0.773 | 4.817 | 3.469 | 0.822 | |
| LSTM | 4.764 | 3.875 | 0.826 | 4.702 | 2.848 | 0.831 | |
| BiLSTM | 4.745 | 2.920 | 0.828 | 4.608 | 2.742 | 0.837 | |
表4 单一模型预测误差对比
Tab. 4 Comparison of single model prediction errors
| 天气类型 | 模型 | 无相似日 | 有相似日 | ||||
|---|---|---|---|---|---|---|---|
| RMSE/MW | MAE/MW | R2 | RMSE/MW | MAE/MW | R2 | ||
| 晴天 | BP | 3.381 | 2.938 | 0.988 | 2.575 | 1.901 | 0.993 |
| ELM | 2.206 | 1.774 | 0.995 | 2.137 | 1.502 | 0.995 | |
| LSTM | 1.984 | 1.355 | 0.996 | 1.929 | 1.237 | 0.996 | |
| BiLSTM | 1.907 | 1.391 | 0.996 | 1.732 | 1.180 | 0.997 | |
| 多云 | BP | 6.179 | 4.556 | 0.946 | 5.315 | 3.995 | 0.961 |
| ELM | 5.357 | 4.144 | 0.960 | 4.733 | 3.478 | 0.968 | |
| LSTM | 4.611 | 3.642 | 0.970 | 4.420 | 3.272 | 0.972 | |
| BiLSTM | 4.362 | 3.163 | 0.973 | 4.092 | 2.888 | 0.976 | |
| 雨天 | BP | 5.615 | 4.436 | 0.759 | 5.251 | 3.806 | 0.789 |
| ELM | 5.446 | 4.250 | 0.773 | 4.817 | 3.469 | 0.822 | |
| LSTM | 4.764 | 3.875 | 0.826 | 4.702 | 2.848 | 0.831 | |
| BiLSTM | 4.745 | 2.920 | 0.828 | 4.608 | 2.742 | 0.837 | |
| K | IMF1 | IMF2 | IMF3 | IMF4 | IMF5 | IMF6 | IMF7 |
|---|---|---|---|---|---|---|---|
| 2 | 0.000 40 | 0.025 71 | |||||
| 3 | 0.000 32 | 0.023 44 | 0.089 68 | ||||
| 4 | 0.000 29 | 0.022 63 | 0.075 76 | 0.214 43 | |||
| 5 | 0.000 27 | 0.022 22 | 0.070 59 | 0.167 09 | 0.350 95 | ||
| 6 | 0.000 25 | 0.021 90 | 0.065 24 | 0.126 40 | 0.226 53 | 0.380 04 | |
| 7 | 0.000 18 | 0.021 50 | 0.061 69 | 0.112 26 | 0.188 77 | 0.289 63 | 0.409 55 |
表5 不同K值下的中心频率
Tab. 5 Center frequency at different values of K
| K | IMF1 | IMF2 | IMF3 | IMF4 | IMF5 | IMF6 | IMF7 |
|---|---|---|---|---|---|---|---|
| 2 | 0.000 40 | 0.025 71 | |||||
| 3 | 0.000 32 | 0.023 44 | 0.089 68 | ||||
| 4 | 0.000 29 | 0.022 63 | 0.075 76 | 0.214 43 | |||
| 5 | 0.000 27 | 0.022 22 | 0.070 59 | 0.167 09 | 0.350 95 | ||
| 6 | 0.000 25 | 0.021 90 | 0.065 24 | 0.126 40 | 0.226 53 | 0.380 04 | |
| 7 | 0.000 18 | 0.021 50 | 0.061 69 | 0.112 26 | 0.188 77 | 0.289 63 | 0.409 55 |
| 天气类型 | 模型 | 无相似日 | 有相似日 | ||||
|---|---|---|---|---|---|---|---|
| RMSE/MW | MAE/MW | R2 | RMSE/MW | MAE/MW | R2 | ||
| 晴天 | BiLSTM | 1.907 | 1.391 | 0.996 | 1.732 | 1.180 | 0.997 |
| 方法1 | 1.835 | 1.388 | 0.996 | 1.536 | 0.957 | 0.997 | |
| 方法2 | 1.783 | 1.475 | 0.997 | 1.257 | 0.883 | 0.998 | |
| 方法3 | 1.246 | 0.965 | 0.998 | 0.896 | 0.734 | 0.999 | |
| 方法4 | 0.832 | 0.718 | 0.999 | 0.748 | 0.591 | 0.999 | |
| 本文方法 | 0.711 | 0.615 | 0.999 | 0.632 | 0.511 | 0.999 | |
| 多云 | BiLSTM | 4.362 | 3.163 | 0.973 | 4.092 | 2.888 | 0.976 |
| 方法1 | 4.221 | 3.015 | 0.975 | 3.938 | 2.852 | 0.978 | |
| 方法2 | 2.455 | 1.844 | 0.991 | 2.311 | 1.782 | 0.992 | |
| 方法3 | 2.270 | 1.689 | 0.993 | 2.159 | 1.635 | 0.993 | |
| 方法4 | 2.131 | 1.662 | 0.994 | 2.073 | 1.585 | 0.994 | |
| 本文方法 | 1.906 | 1.503 | 0.995 | 1.782 | 1.428 | 0.996 | |
| 雨天 | BiLSTM | 4.745 | 2.920 | 0.828 | 4.608 | 2.742 | 0.837 |
| 方法1 | 4.596 | 2.892 | 0.838 | 4.432 | 2.857 | 0.850 | |
| 方法2 | 2.875 | 2.339 | 0.937 | 1.756 | 1.417 | 0.976 | |
| 方法3 | 1.355 | 1.061 | 0.986 | 1.298 | 0.945 | 0.987 | |
| 方法4 | 1.283 | 0.980 | 0.987 | 1.125 | 0.806 | 0.990 | |
| 本文方法 | 1.189 | 0.928 | 0.989 | 1.024 | 0.716 | 0.992 | |
表6 组合模型预测误差对比
Tab. 6 Comparison of combined model prediction errors
| 天气类型 | 模型 | 无相似日 | 有相似日 | ||||
|---|---|---|---|---|---|---|---|
| RMSE/MW | MAE/MW | R2 | RMSE/MW | MAE/MW | R2 | ||
| 晴天 | BiLSTM | 1.907 | 1.391 | 0.996 | 1.732 | 1.180 | 0.997 |
| 方法1 | 1.835 | 1.388 | 0.996 | 1.536 | 0.957 | 0.997 | |
| 方法2 | 1.783 | 1.475 | 0.997 | 1.257 | 0.883 | 0.998 | |
| 方法3 | 1.246 | 0.965 | 0.998 | 0.896 | 0.734 | 0.999 | |
| 方法4 | 0.832 | 0.718 | 0.999 | 0.748 | 0.591 | 0.999 | |
| 本文方法 | 0.711 | 0.615 | 0.999 | 0.632 | 0.511 | 0.999 | |
| 多云 | BiLSTM | 4.362 | 3.163 | 0.973 | 4.092 | 2.888 | 0.976 |
| 方法1 | 4.221 | 3.015 | 0.975 | 3.938 | 2.852 | 0.978 | |
| 方法2 | 2.455 | 1.844 | 0.991 | 2.311 | 1.782 | 0.992 | |
| 方法3 | 2.270 | 1.689 | 0.993 | 2.159 | 1.635 | 0.993 | |
| 方法4 | 2.131 | 1.662 | 0.994 | 2.073 | 1.585 | 0.994 | |
| 本文方法 | 1.906 | 1.503 | 0.995 | 1.782 | 1.428 | 0.996 | |
| 雨天 | BiLSTM | 4.745 | 2.920 | 0.828 | 4.608 | 2.742 | 0.837 |
| 方法1 | 4.596 | 2.892 | 0.838 | 4.432 | 2.857 | 0.850 | |
| 方法2 | 2.875 | 2.339 | 0.937 | 1.756 | 1.417 | 0.976 | |
| 方法3 | 1.355 | 1.061 | 0.986 | 1.298 | 0.945 | 0.987 | |
| 方法4 | 1.283 | 0.980 | 0.987 | 1.125 | 0.806 | 0.990 | |
| 本文方法 | 1.189 | 0.928 | 0.989 | 1.024 | 0.716 | 0.992 | |
| [1] | 崔勇,韩一春,郑谦,等 .多能联盟低碳运营决策方法研究框架与展望[J].电测与仪表,2024,61(3):10-19. doi:10.1002/ese3.1659 |
| CUI Y, HAN Y C, ZHENG Q,et al .Research framework and prospect of multi-energy alliance low-carbon operation decision-making method[J].Electrical Measurement & Instrumentation,2024,61(3):10-19. doi:10.1002/ese3.1659 | |
| [2] | 许洪华,邵桂萍,鄂春良,等 .我国未来能源系统及能源转型现实路径研究[J].发电技术,2023,44(4):484-491. doi:10.12096/j.2096-4528.pgt.23002 |
| XU H H, SHAO G P, E C L,et al .Research on China’s future energy system and the realistic path of energy transformation[J].Power Generation Technology,2023,44(4):484-491. doi:10.12096/j.2096-4528.pgt.23002 | |
| [3] | 董明,李晓枫,杨章,等 .基于数据驱动的分布式光伏发电功率预测方法研究进展[J].电网与清洁能源,2024,40(1):8-17. |
| DONG M, LI X F, YANG Z,et al .Research progress on data-driven prediction methods for distributed photovoltaic power generation[J].Power System and Clean Energy,2024,40(1):8-17. | |
| [4] | 战文华,车建峰,王勃,等 .基于网格化数值天气预报的区域光伏发电多输出功率预测方法[J].中国电力,2024,57(3):144-151. |
| ZHAN W H, CHE J F, WANG B,et al .A grid-based numerical weather prediction method for multi-output prediction of regional photovoltaic power[J].Electric Power,2024,57(3):144-151. | |
| [5] | 王瑞,靳鑫鑫,逯静 .SVMD-PE-BP-Transformer短期光伏功率预测[J].电网与清洁能源,2024,40(8):141-150. |
| WANG R, JIN X X, LU J .SVMD-PE-BP-transformer short-term PV power prediction[J].Advances of Power System & Hydroelectric Engineering,2024,40(8):141-150. | |
| [6] | 邹港,赵斌,罗强,等 .基于PCA-VMD-MVO-SVM的短期光伏输出功率预测方法[J].电力科学与技术学报,2024,39(5):163-171. |
| ZOU G, ZHAO B, LUO Q,et al .Prediction method of short-term PV output power based on PCA-VMD-MVO-SVM[J].Journal of Electric Power Science and Technology,2024,39(5):163-171. | |
| [7] | 胡烜彬,纪正森,许晓敏 .DPCA-POA-RF-Informer在多情景光伏多步预测中的应用[J].智慧电力,2024,52(1):8-13. |
| HU X B, JI Z S, XU X M .Application of DPCA-POA-RF-informer in multi-scenario multi-step prediction of photovoltaic power[J].Smart Power,2024,52(1):8-13. | |
| [8] | 邱书琦,蹇照民,方立雄,等 .基于变分模态分解和集成学习的光伏发电预测[J].智慧电力,2024,52(3):32-38. |
| QIU S Q, JIAN Z M, FANG L X,et al .Photovoltaic power generation forecasting based on variational modal decomposition and ensemble learning[J].Smart Power,2024,52(3):32-38. | |
| [9] | 韩晓,王涛,韦晓广,等 .考虑阵列间时空相关性的超短期光伏出力预测[J].电力系统保护与控制,2024,52(14):82-94. |
| HAN X, WANG T, WEI X G,et al .Ultrashort-term photovoltaic output forecasting considering spatiotemporal correlation between arrays[J].Power System Protection and Control,2024,52(14):82-94. | |
| [10] | 陈庆斌,杨耿煌,耿丽清,等 .基于相似日选取和数据重构的短期光伏功率组合预测方法[J].中国电力,2024,57(12):71-81. |
| CHEN Q B, YANG G H, GENG L Q,et al .Short term photovoltaic power combination prediction method based on similar day selection and data reconstruction[J].Electric Power,2024,57(12):71-81. | |
| [11] | 谢小瑜,周俊煌,张勇军,等 .基于W-BiLSTM的可再生能源超短期发电功率预测方法[J].电力系统自动化,2021,45(8):175-184. |
| XIE X Y, ZHOU J H, ZHANG Y J,et al .W-BiLSTM based ultra-short-term generation power prediction method of renewable energy[J].Automation of Electric Power Systems,2021,45(8):175-184. | |
| [12] | 文爽,马逸骋,孙志强 .基于GWO-EEMD-BP神经网络的光伏发电功率短期预测[J].中南大学学报(自然科学版),2022,53(12):4799-4808. |
| WEN S, MA Y C, SUN Z Q .Short-term prediction of photovoltaic power based on GWO-EEMD-BP[J].Journal of Central South University (Science and Technology),2022,53(12):4799-4808. | |
| [13] | 商立群,李洪波,侯亚东,等 .基于VMD-ISSA-KELM的短期光伏发电功率预测[J].电力系统保护与控制,2022,50(21):138-148. |
| SHANG L Q, LI H B, HOU Y D,et al .Short-term photovoltaic power generation prediction based on VMD-ISSA-KELM[J].Power System Protection and Control,2022,50(21):138-148. | |
| [14] | 杨国华,张鸿皓,郑豪丰,等 .基于相似日聚类和IHGWO-WNN-AdaBoost模型的短期光伏功率预测[J].高电压技术,2021,47(4):1185-1194. |
| YANG G H, ZHANG H H, ZHENG H F,et al .Short-term photovoltaic power forecasting based on similar weather clustering and IHGWO-WNN-AdaBoost model[J].High Voltage Engineering,2021,47(4):1185-1194. | |
| [15] | 吉锌格,李慧,刘思嘉,等 .基于MIE-LSTM的短期光伏功率预测[J].电力系统保护与控制,2020,48(7):50-57. |
| JI X G, LI H, LIU S J,et al .Short-term photovoltaic power forecasting based on MIE-LSTM[J].Power System Protection and Control,2020,48(7):50-57. | |
| [16] | 王光华,张纪欣,崔良,等 .基于双重注意力变换模型的分布式屋顶光伏变电站级日前功率预测[J].全球能源互联网,2024,7(4):393-405. |
| WANG G H, ZHANG J X, CUI L,et al .Substation-level distributed rooftop photovoltaic power day-ahead prediction based on double attention mechanism transformer model[J].Journal of Global Energy Interconnection,2024,7(4):393-405. | |
| [17] | 汪繁荣,梅涛,卢璐 .基于相似日聚类和VMD-LTWDBO-BiLSTM的短期光伏功率预测[J].智慧电力,2024,52(10):56-63. |
| WANG F R, MEI T, LU L .Short-term PV power prediction based on similar day clustering with VMD-LTWDBO-BiLSTM[J].Smart Power,2024,52(10):56-63. | |
| [18] | 王开艳,杜浩东,贾嵘,等 .基于相似日聚类和QR-CNN-BiLSTM模型的光伏功率短期区间概率预测[J].高电压技术,2022,48(11):4372-4388. |
| WANG K Y, DU H D, JIA R,et al .Short-term interval probability prediction of photovoltaic power based on similar daily clustering and QR-CNN-BiLSTM model[J].High Voltage Engineering,2022,48(11):4372-4388. | |
| [19] | 王晓霞,俞敏,冀明,等 .基于气候相似性与SSA-CNN-LSTM的光伏功率组合预测[J].太阳能学报,2023,44(6):275-283. |
| WANG X X, YU M, JI M,et al. Photovoltaic power combination forecasting based on climate similarity and SSA-CNN-LSTM[J].Acta Energiae Solaris Sinica,2023,44(6):275-283. | |
| [20] | 彭宇文,杨之乐,李冰,等 .基于VMD-ISSA-LSTM的短期光伏发电功率预测[J].广东电力,2024, |
| 37(1):18-26. PENG Y W, YANG Z L, LI B,et al .Short term photovoltaic power generation prediction based on VMD-ISSA-LSTM[J].Guangdong Electric Power,2024,37(1):18-26. | |
| [21] | 崔星,李晋国,张照贝,等 .基于改进粒子群算法优化LSTM的短期电力负荷预测[J].电测与仪表,2024,61(1):131-136. |
| CUI X, LI J G, ZHANG Z B,et al .The short-term power load forecasting based on NIWPSO-LSTM neural network[J].Electrical Measurement & Instrumentation,2024,61(1):131-136. | |
| [22] | 毕贵红,赵鑫,陈臣鹏,等 .基于多通道输入和PCNN-BiLSTM的光伏发电功率超短期预测[J].电网技术,2022,46(9):3463-3476. |
| BI G H, ZHAO X, CHEN C P,et al .Ultra-short-term prediction of photovoltaic power generation based on multi-channel input and PCNN-BiLSTM[J].Power System Technology,2022,46(9):3463-3476. | |
| [23] | FERAHTIA S, HOUARI A, REZK H,et al. Red-tailed hawk algorithm for numerical optimization and real-world problems[J].Scientific Reports,2023,13:12950. doi:10.1038/s41598-023-38778-3 |
| [1] | 王曦, 陈心怡. 一种基于时序卷积网络-Transformer的海上风电功率预测方法[J]. 发电技术, 2025, 46(6): 1123-1132. |
| [2] | 罗斌, 白小龙, 臧天磊, 黄燕, 张琳, 李萌, 张雪霞, 蒋永龙. 风光水互补发电系统研究综述[J]. 发电技术, 2025, 46(6): 1097-1111. |
| [3] | 张扬帆, 李奕霖, 叶林, 付雪姣, 王正宇, 王耀函. 低温天气下考虑风机运行状态聚类的短期风电功率预测方法[J]. 发电技术, 2025, 46(2): 326-335. |
| [4] | 匡洪海, 郭茜. 基于多特征提取-卷积神经网络-长短期记忆网络的短期风电功率预测方法[J]. 发电技术, 2025, 46(1): 93-102. |
| [5] | 杨康, 李蓝青, 李艺丰, 宋东阔, 王博仑, 陈金, 周霞, 单宇. 一种新型分布式光伏出力区间预测方法[J]. 发电技术, 2024, 45(4): 684-695. |
| [6] | 张永蕊, 阎洁, 林爱美, 韩爽, 刘永前. 多点数值天气预报风速和辐照度集中式修正方法研究[J]. 发电技术, 2022, 43(2): 278-286. |
| [7] | 黄树帮, 陈耀, 金宇清. 碳中和背景下多通道特征组合超短期风电功率预测[J]. 发电技术, 2021, 42(1): 60-68. |
| [8] | 杨正瓴, 王如雪, 乔健, 张玺, 杨钊, 张军. 大气压的差值对风速空间相关性预测的影响分析[J]. 发电技术, 2020, 41(6): 617-624. |
| [9] | 金鑫城,杨秀媛. 基于失真数据降噪的数据预处理方法及其在风电功率预测中的应用[J]. 发电技术, 2020, 41(4): 447-451. |
| [10] | 吴攀. 光伏发电系统发电功率预测[J]. 发电技术, 2020, 41(3): 231-236. |
| [11] | 史洁,刘晓飞. 新能源功率预测算法优化研究[J]. 发电技术, 2019, 40(1): 78-82. |
| [12] | 陆灵骍,朱红路,连魏魏,戴松元,姚建曦. 模糊C均值聚类在光伏阵列故障样本数据识别中的应用[J]. 发电技术, 2018, 39(2): 188-194. |
| 阅读次数 | ||||||
|
全文 |
|
|||||
|
摘要 |
|
|||||