汽轮机轴封加热器换热性能计算 |
| 梁岩芳, 彭姝璇, 崔永军, 罗建超, 何垚年, 白林超, 付经伦 |
|
Calculation of Heat Transfer Performance of Steam Turbine Shaft Sealing Heater |
| Yanfang LIANG, Shuxuan PENG, Yongjun CUI, Jianchao LUO, Yaonian HE, Linchao BAI, Jinglun FU |
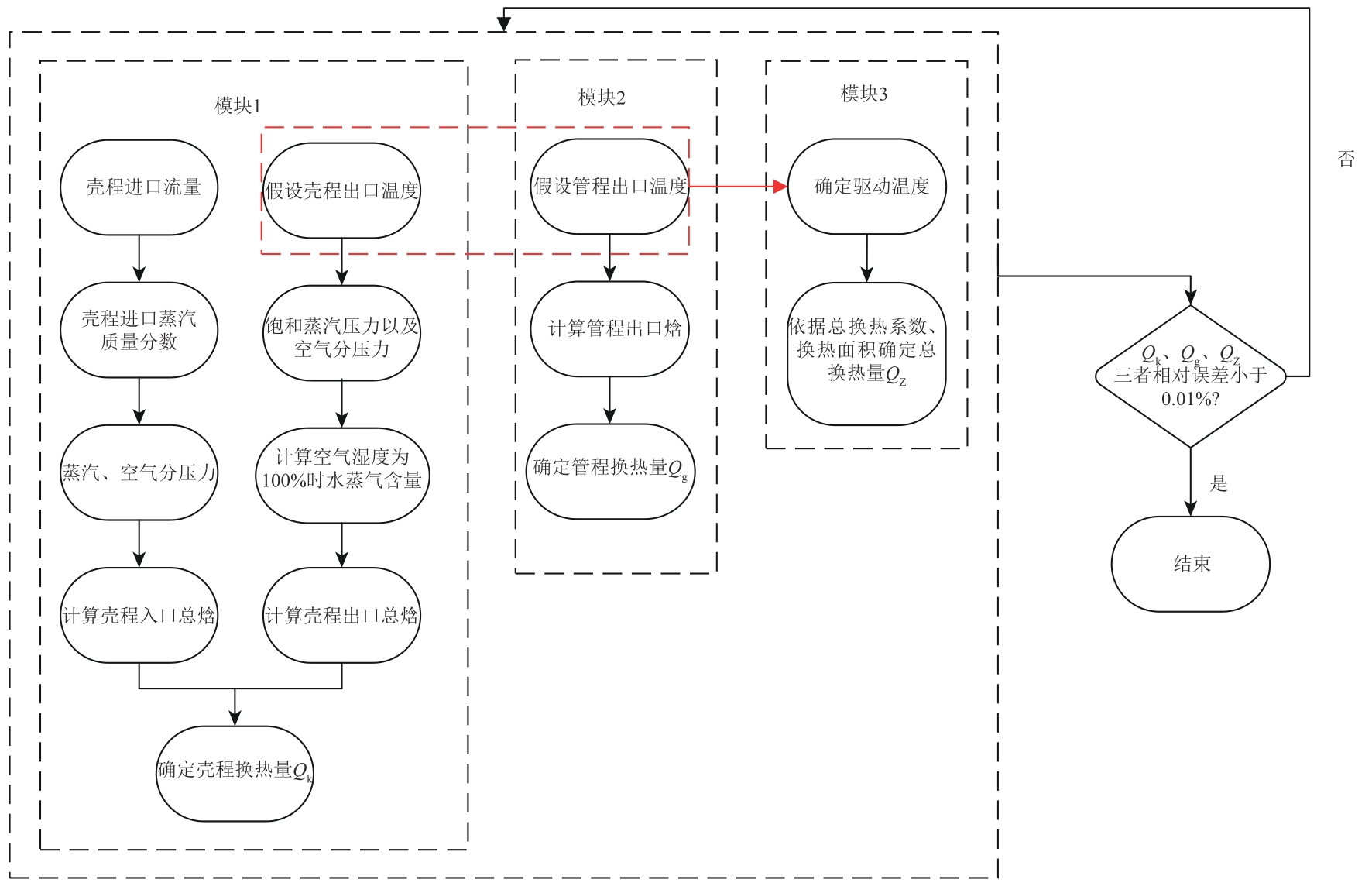
| 图2 进口参数改变后的轴加计算流程图 |
| Fig. 2 Flow chart of shaft addition calculation after the change of inlet parameters |
|